Inclusion Pathway

Shropshire's Inclusion Pathway

The aim of everybody involved in supporting the education of Shropshire’s children and young people is for them to be positively engaged, feel they belong and be included in suitable education.

This means that a pathway for inclusion is needed to enable the right support at the right place at the right time, especially when significant challenges arise. It is at these times that partnership working with early intervention is essential to help children and young people achieve their full potential, aspirations and goals. This is in line with the Shropshire Plan and the new SEND and AP strategy https://next.shropshire.gov.uk/the-send-local-offer/strategy-policy-and-guidance/send-strategy/ which aims to secure excellent outcomes for children and young people and for Shropshire people to be living their best life.

 


 

  • Integration Consultation Panels (ICPs) will be the pathway for accessing multi-agency advice from integrated and local practitioner teams where a multi-agency discussion and joint action planning is the most relevant approach for pupils with significant multiple barriers to inclusion and /or attendance.
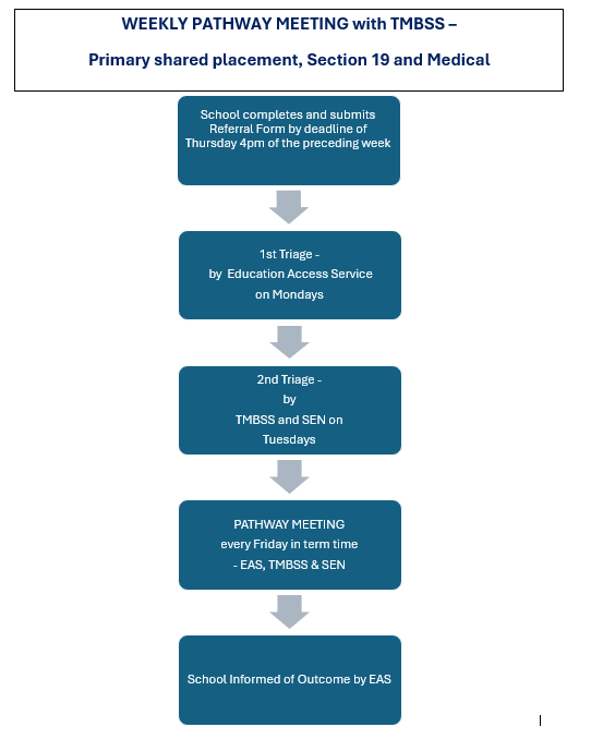
  • A Pathway meeting with TMBSS will be the route for accessing support for those pupils where a TMBSS primary, Section 19 or Medical place is being requested.

Note: where pupils have an EHCP or are in the ECHNA process the SEND pathway must be used. However, where there are relevant circumstances, a pupil with an EHCP or in the ECHNA process can be considered for discussion at the weekly Pathway meeting or the Integrated Consultation Pane (ICP)

 


 

Integration Consultation Panels

The Integration Consultation Panel (ICP) is a joint approach across multiple sectors to support family wellbeing. They have been developed so we can work more closely together and respond quickly to the needs of families with children and young people. This promotes the multi-agency approach outlined in Working Together to Safeguard Children that helps, protects and promotes the welfare of children and young people.

ICPs are the pathway for accessing multi-agency advice from integrated and local practitioner teams where a multi-agency discussion and joint action planning is the most relevant approach for pupils with significant multiple barriers to inclusion and /or attendance (including where EBSA may be the barrier).

 

Finding out more and making a Referral

See - Integration practitioner teams and consultation panels | Shropshire Council

  • Meetings are held fortnightly depending on the location.
  • Referral information will ideally be sent to the team members 2 days in advance of the meeting with sufficient detail for members to gather and consider relevant information.
  • The referral meeting form, including obtaining consent, is found on the Early Help Website and must be completed with the family.
  • All cases for discussion must be submitted electronically using encrypted email to Shropshireintegrationgroup@shropshire.gov.uk. The subject line should look like this: [Encrypt] Consultation Meeting Discussion Request.
  • Information is shared confidentially with team members using information from the referral/discussion form.

 


 

Inclusion Pathway Meeting

(Primary shared placements and Section 19/Medical)

The aim of the Pathway meeting is the right support at the right time in the right place. The meeting held weekly in term time and is led by the Lead Education Officer for Inclusion.

Membership includes representatives from the EHCP Team, TMBSS and EAS. It is the process by which school's access the pathway for one of the following:

  • Primary shared placement at TMBSS
  • A medical place at TMBSS or Section 19 support

TMBSS is the service that the local authority commissions to provide support and intervention for pupils where is a need for a short period of intervention for either medical reasons, earlier intervention to support inclusion or sixth day provision following an exclusion.

 

The Referral form can be found here:  Inclusion Pathway Referral | Shropshire Learning Gateway

 

In the pupil’s best interests, the Referral form must be fully completed in order for the school’s request to be considered at the Pathway meeting. The triage process will include considering whether there is enough quality information included in the referral, if not then a school’s referral might be delayed until the following week while more information is sought i.e. a re-submission would be needed.

 

Section 19 or Medical Referrals

If this is a Section 19 or Medical referral, all supporting evidence must be sent to eas@shropshire.gov.uk.

Please ensure the subject line of the email is: Inclusion Pathway Referral Evidence (Initials of Child & DOB)

 

The process is as follows:

          

 

For further information and detail on all aspects of the Shropshire Inclusion Pathway, including around Health needs and EBSA, please refer to the document below.

 


 

A-Z of documents in this library

Category: S